偷拍论坛

科技城人才网
2023-02-27 中标公告

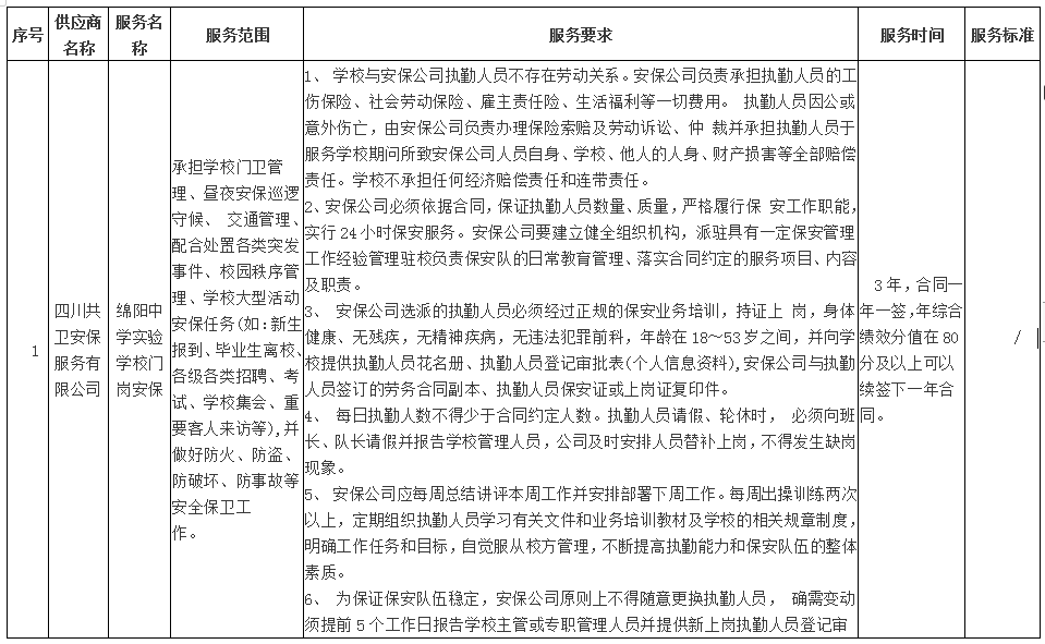
绵阳中学实验学校门岗安保中标公告

        一、项目编号:SCZXH-ZB2023-0110
        二、项目名称:绵阳中学实验学校门岗安保
        三、中标(成交)信息
        供应商名称:四川共卫安保服务有限公司
        供应商地址:绵阳市游仙区仙人路一段4号
        中标(成交)金额:178.92(万元)
        四、主要标的信息
    

        五、评审专家(单一来源采购人员)名单:
        高云峰(组长)、冷亚坤、邓宇翔、曾尚福、石卫成(采购人授权代表)
        六、代理服务收费标准及金额:
       本项目代理费收费标准:采购代理费用参照《招标代理服务收费管理暂行办法》〔2002〕1980号和《国家发展改革委关于降低部分建设项目收费标准规范收费行为等有关问题的通知》(发改价格〔2011〕534号)等制度的相关标准下浮25%收取。
       本项目代理费总金额:1.5985000 万元(人民币)
       七、公告期限
       自本公告发布之日起1个工作日。
       八、其它补充事宜
       九、凡对本次公告内容提出询问,请按以下方式联系。
       1、采购人信息
       名 称:绵阳中学实验学校     
       地址:四川省绵阳市教育园区教育南路6号        
       联系方式:肖老师 18781622789      
       2、采购代理机构信息
       名 称:四川众信合工程项目管理有限公司            
       地 址:绵阳市高新区石桥铺东路中国科技城跨境电子商务产业园6栋502室            
       联系方式:何国平 18982069937