偷拍论坛

科技城人才网
2024-07-26 招聘公告

绵阳春晖教育管理有限公司关于招聘幼儿园教师等岗位的公告

       绵阳春晖教育管理有限公司(简称“春晖教育”)是绵阳科技城人才发展集团旗下的重要子公司,专注于多元化的教育领域投资、管理与服务,注册资本5000万元。
       公司致力于为各年龄段的学生提供全方位、个性化的教育服务,旗下教育板块资源丰富,涵盖绵阳中学实验学校、南山中学实验学校、川幼春晖19所幼儿园,1所高层次人才子女托育服务中心。 根据经营工作需要,面向社会公开招聘教师、保健员、保育员、后勤岗位工作人员。现将招聘事宜公告如下:
 
       二、报名时间
       发布招聘公告之日起至2024年12月31日,长期有效。
       三、资格条件
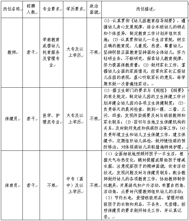
       (一)教师岗
       1.基本条件:热爱幼儿教育事业,责任心强,有良好的专业素养,遵纪守法,品行端正,吃苦耐劳,有奉献精神,善于和家长沟通;
       2.教育背景:应具有大专及以上文化程度(硕士研究生及以上学历优先),具有学前教育或婴幼儿托育服务及管理专业学习经历;
       3.应聘年龄:应在35周岁以下;
       4.技能要求:上岗须持毕业证、幼儿教师资格证;艺术类教师不受专业限制但须持有相应学科的教师资格证。
       (二)保健岗
       1.基本条件:熟练掌握有关幼儿教育、幼儿心理、幼儿卫生学等基本知识,熟悉幼儿园保健常规工作;
       2.教育背景:应具有大专及以上文化程度,具有医学、护理类专业学习经历;
       3.应聘年龄:应在40周岁以下;
       4.技能要求:持有相关执业资格证书,熟知幼儿身体发育及疾病预防相关知识,有独立处理常见病、突发病和意外事故的技术和能力。
       (三)保育岗
       1.基本条件:热爱幼教工作,对孩子耐心细心,有亲和力,责任心强,勤恳努力;
       2.教育背景:应具有中专(高中)及以上文化程度;
       3.应聘年龄:应在45周岁以下;
       4.技能要求:熟悉幼儿园保育常规工作。
       (四)厨师岗
       1.基本条件:熟练掌握炒、煎、熘、煮、烹、爆、炸等各种烹调方法;
       2.技能要求:有厨师证的优先,了解厨房中各种设备工具的性能和使用方法。
       (五)厨工岗
       1.基本条件:了解并胜任厨工工作,熟悉厨房中各种设备工具的性能和使用方法。
       (六)保安岗
       1.基本条件:熟悉门卫各项工作,了解安全制度及各类器材的使用;
       有下列情况之一者,不得参加应聘
       (1)曾受过各类刑事处罚的。
       (2)曾被开除公职的。
       (3)有违法、违纪行为正在接受审查的。
       (4)尚未解除党纪、政纪处分的。
       (5)按照绵阳市国有企业(事业单位)招聘工作人员回避有关规定应当回避的。
       (6)按照《关于加快推进失信被执行人信用监督、警示和惩戒机制建设的意见》规定,由人民法院通过司法程序认定的失信被执行人。
       (7)有违反其他规定不适宜参加应聘情形的。
       特别提示:不符合应聘条件者,请勿报考,否则取消应聘或录用资格,责任由应聘者自负。
       2.技能要求:有退伍军人证或有保安证优先,责任心强、安全意识强、具有较好的服务意识。
       四、薪酬待遇
       (一)薪酬和福利按照单位相关规定执行。
       (二)享受国家规定的节假日,教师额外享受寒暑假。
       五、招聘程序
       1.自愿报名。按照报名条件,对应聘人员进行筛选和资料审查,确定简历筛选合格的人员名单。
       2.资格审查。简历筛选通过人员,将以电话(或短信)方式通知到现场进行资格审查,资格审查时请带上身份证、学历、学位、学信网认证报告、职称证书、资格证书及获奖材料的原件及复印件。
       3.招聘方式。根据资格审查和初步甄选的情况,及时以邮件、短信或电话方式通知全部合格应聘人员,参加笔、面试事项,做到通知事宜和发送情况有据可查。
       4.笔试及面试。全部合格应聘人员按流程参加笔、面试事项(其中:后勤岗无笔试程序)。
       (1)幼儿园教师岗、保健岗:考试分为笔试和面试。考试总成绩=笔试成绩×50%+面试成绩×50%(成绩四舍五入保留两位小数)。
       (2)幼儿园保育岗:考试分为笔试和面试。考试总成绩=笔试成绩×40%+面试成绩×60%(成绩四舍五入保留两位小数)。
       (3)幼儿园后勤岗:考试为面试。
       (4)考核时间、地点、内容另行通知。
       5.确定拟录用人员。笔试及面试结束后,以电话方式通知拟录用人员,未定为拟录用人员不再另行通知。
       6.体检
       (1)按笔试、面试总成绩由高到低,等额确定体检人员。(总成绩相同的,按面试成绩由高到低确定,面试成绩相同的,再次组织面试进行筛选)。
       (2)体检时间、地点另行通知。未进入体检者不予通知。
       (3)体检不合格者可在7日之内申请复检1次,只复检对体检结论有影响的项目。体检结论以复检结果为准。体检医院要求二甲及以上。体检项目和标准原则上参照人力资源和社会保障部、国家卫生计生委、国家公务员局《关于修订〈公务员录用体检通用标准(试行)〉及〈公务员录用体检操作手册(试行)〉有关内容的通知》(人社部发〔2016〕140 号)执行。国家、省以及行业、岗位另有规定的,从其规定。
       7.背景调查。背景调查的方式和内容另行通知,对背景调查中发现有不符合招聘条件的人员,取消其录用资格。
       8.递补。因体检不合格或放弃出现的空缺岗位,是否递补由单位确定。
       9.公示。考核合格人员,将在集团官网、国资委官网等网站予以公示。公示期不少于3个工作日,公示期接受社会举报,举报者应以真实姓名,实事求是地反映问题。
       10.录用。公示期满,对没有异议或者反映问题不影响录用的,按照规定程序办理录用手续;对有严重问题并查有实据的,不予录用;对反映有严重问题,但一时难以查实的,暂缓录用,待查实并做出结论后再决定是否录用。
       11.特别声明:应聘者提供虚假学历、履历等材料,已经被聘用的予以解聘,构成犯罪的,依法追究刑事责任。
       六、报名方式
       (一)联 系 人:春晖教育综合部
       (二)联系电话:0816-6388866
       (三)报名邮箱:2772925029@qq.com
       请符合招聘条件的应聘人员将个人简历(详见附件)以“应聘岗位+姓名+电话”命名发送至QQ邮箱,报名时间以邮件收到时间为准。
       七、监督投诉渠道
       1.企业纪检部门:0816-8732917(人才集团纪检办)、监督邮箱:jw@toupaibbs.com
       2.绵阳市国资委“护国资”热线:0816-2212875
       绵阳市国资委“护国资”邮箱:mygzwdjk@163.com
 
 
       2024年3月5日发布的《四川川幼春晖学前教育管理有限公司2024年度招聘公告》作废,招聘公告以本次公告为准。
 
 
绵阳春晖教育管理有限公司
2024年7月22日